服务热线
400-611-2850
百替医学是国内首家专注于医学科研咨询及技术服务的公司,专门为临床医生提供科研问题解决方案。
Phone: 400-611-2850
E-mail:: service@100biotech.com
或 在线留言 给我们
1、联系与咨询。
您可通过公司的服务热线400-611-2850和服务邮箱 service@100biotech.com,或者与您联系的百替医学服务人员,告知您的科研服务需求2、签订保密协议,洽谈具体服务内容。
在双方签订合作保密协议后,您可与百替医学科研服务咨询小组进行具体项目沟通;您和百替医学双方明确服务产品需求和具体项目要求;百替医学制作和提交项目实施方案和报价。3、双方签订合同,客户按合同支付费用。
双方对合同服务内容和价格无异议后,签订服务合同。您按合同约定支付费用,并提供必要的实验药品或样品(实验样品的寄送须采用特快专递形式邮寄,有低温要求的、固定要求的,按低温保存、固定防碎方法运输,以确保安全可靠)。4、项目实施,开始为客户提供科研咨询和技术服务。
百替医学按合同方案进行项目实施。项目实施过程中,百替医学项目经理按时与客户反馈及交流信息;百替医学开始为客户提供相关科研咨询和技术服务,并及时按合同将数据、材料、样本、模型等相关信息材料提供给客户。5、分析结果资料,整理提交数据。
百替医学技术团队分析整理数据,总结结论,将完整项目实施报告和数据、图片等相关信息提供给客户,同时根据合同处理相关的实验材料。项目报告内容将包括具体实验方法、步骤、所用试剂、仪器、数据、结果和结论等。6、项目完成,协商进一步合作。
项目完成,客户如有后续科研服务需求,双方协商进一步合作。

Cancer Cell | 黑色素瘤中CDR1as功能机制最新发现!
发布时间:2020-03-09 16:12 文章来源:未知 作者:百替生物
CDR1as是最早报道功能机制的circRNA分子,也是研究报道最多的circRNA分子,其主要研究进展如下:
2013年,两篇《Nature》报道CDR1as可竞争性结合miR-7,最早证明了circRNA具有miRNA Sponge的功能。miRNA Sponge功能模型也成为目前报道最多的circRNA功能模型。
2017年,《Sicence》报道敲除CDR1as小鼠大脑神经突触间信号传递异常。
2018年,《Cell》文章报道人类大脑中RNA间相互作用的网络,报道了四种非编码RNA“相生相克”的精彩故事。
2019年,《Cell》报道心脏翻译组学研究,其中发现CDR1as可以结合在核糖体测序中被捕获,提示该分子也可能被翻译。
近日,一项发表在《Cancer Cell》(IF=23.916)的来自纽约大学朗格尼医学中心的研究报道了CDR1as在黑色素瘤中的功能机制研究,表明黑色素瘤中CDR1as是由LINC00632基因的转录产物加工形成的,可以被EZH2/PRC2沉默表达。CDR1as可结合IGF2BP3,CDR1as表达降低后可释放IGF2BP3,改变一些靶基因的表达状态,参与黑色素瘤的迁移侵袭及GPX4药物敏感性。
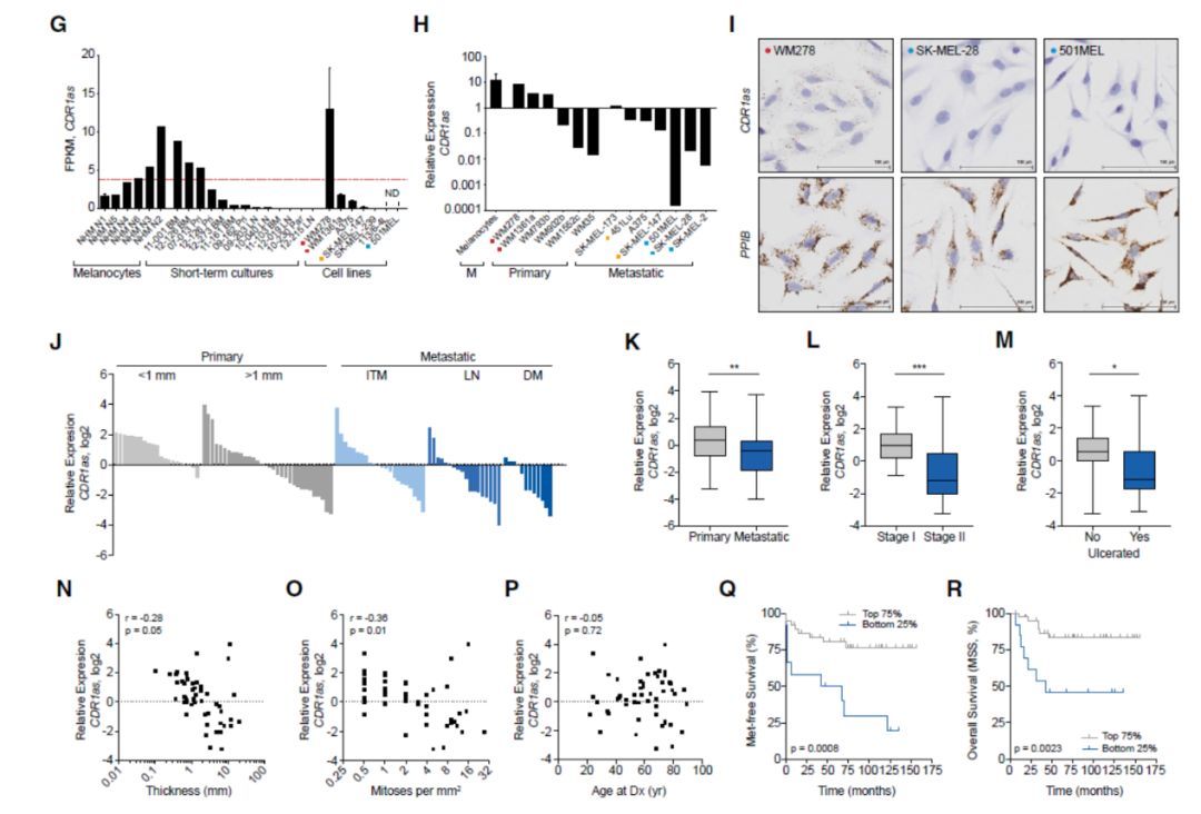
研究者首先分析了4例黑色素细胞和10例短培养黑色素瘤细胞(melanoma short-term cultures,STCs)的RNA-seq数据,分析了其中的circRNA表达情况。分析表明,CDR1as表达下调与肿瘤侵袭有关。
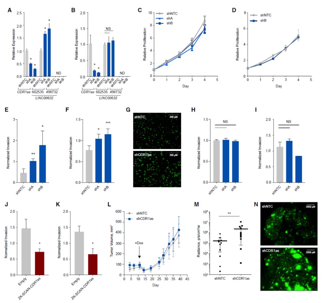
为进一步证明CDR1as在黑色素瘤迁移侵袭中的作用,研究者构建了Dox诱导表达靶向CDR1as的shRNA分子的模型,结果显示在低侵袭性高表达CDR1as的黑色素瘤细胞系(WM278和WM115)中干扰CDR1as并不能显著影响细胞增殖,但可以显著提高细胞侵袭能力。在低表达LINC00632/CDR1as的细胞(SK-MEL-28 和 501MEL)中,干扰CDR1as对侵袭表型没有影响。SK-MEL-28 和 501MEL细胞中过表达CDR1as能降低侵袭性,体内成瘤实验表明,干扰CDR1as并不显著改变肿瘤大小和生长速度,但可以显著体提高肺转移比例。
图2 CDR1as降低可促进黑色素瘤转移侵袭能力
研究者进一步探索了黑色素瘤中CDR1as的生成调控方式。结果显示CDR1as来源于非编码RNA基因LINC00632,其表达与LINC00632高度相关,更一步研究显示黑色素瘤中LINC00632/CDR1as的表达是受到EZH2/PRC2的调控。
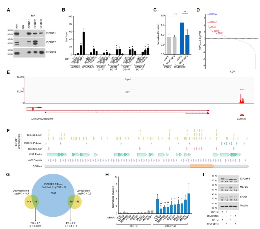
为揭示CDR1as在黑色素瘤中的作用机制,研究者首先思考了CDR1as可能的相互作用蛋白。与传统思路不同,研究者首先从CLIP-seq的在线数据中分析了可能的结合蛋白,并从中发现了IGF2BP家族蛋白存在与CDR1as相互作用的证据。为进一步验证,研究者进行了RIP分析,发现IGF2BP3对CDR1as的富集作用最强,并且对LINC00632的结合不高,说明IGF2BP3具有特异性结合CDR1as的作用。
CDR1as干扰前后IGF2BP3结合的靶分子种类没有太明显的改变,但CDR1as干扰后变化显著的基因更倾向于富集到IGF2BP3结合的靶分子列表中。为进一步分析这些基因对CDR1as敲降后促进侵袭的表型的关系,研究者进行了小规模RNA干扰文库的分析,针对CDR1as干扰后表达会增高的9种基因进行RNAi文库分析,其中6 种基因能显著逆转因干扰CDR1as导致的侵袭增加。其中SNAI2 和MEF2C在CDR1as干扰后的表达增高是由IGF2BP3介导的。
最后,为分析CDR1as表达状态与黑色素瘤中药物敏感性和基因型的相关性,作者在Depmap和CTRP的数据中进行了挖掘,并结合CCLE的数据对所有相关细胞中CDR1as表达状态进行了分组,分为高表达,中表达和低表达三组。CDR1as表达值与BRAF突变的关系分析表明CDR1as低表达的细胞更高比例携带了BRAF突变,高表达CDR1as的细胞对GPX4抑制剂更敏感,而黑色素瘤中GPX4抑制剂的敏感性与MITF / AXL基因的表达有关,MITF低表达且AXL高表达的细胞对GPX4抑制剂更敏感,但对MAPK抑制剂等药物不敏感。作者分析发现CDR1as高表达的细胞倾向于表现出MITF低表达和AXL高表达,而CDR1as低表达的细胞倾向于表现出MITF高表达和AXL低表达。实验结果也表明CDR1as表达状态与GPX4抑制剂敏感性有相关性,低表达CDR1as组的细胞对GPX4抑制剂更敏感。然而在高表达CDR1as的细胞中干扰CDR1as后并不能提高对GPX4的敏感性,说明CDR1as可作为黑色素瘤对GPX4抑制剂敏感性的指标,但并非该药物发挥功能的关键因素。
综上所述,本文的发现报道了CDR1as通过结合蛋白调控重要生理活动的机制,大大提高了对CDR1as的功能机制的认知!
参考文献:
[1] Douglas H., et al., Epigenetic Silencing of CDR1as Drives IGF2BP3-Mediated Melanoma Invasion and Metastasis. Cancer Cell, 2020.
[2] Memczak, S., et al., Circular RNAs are a large class of animal RNAs with regulatory potency. Nature, 2013.
[3] Hansen, T.B., et al., Natural RNA circles function as efficient microRNA sponges. Nature, 2013.
[4] Piwecka, M., et al., Loss of a mammalian circular RNA locus causes miRNA deregulation and affects brain function. Science, 2017.
[5] Kleaveland, B., et al., A Network of Noncoding Regulatory RNAs Acts in the Mammalian Brain. Cell, 2018.
[6] van Heesch, S., et al., The Translational Landscape of the Human Heart. Cell, 2019.