服务热线
400-611-2850
百替医学是国内首家专注于医学科研咨询及技术服务的公司,专门为临床医生提供科研问题解决方案。
Phone: 400-611-2850
E-mail:: service@100biotech.com
或 在线留言 给我们
1、联系与咨询。
您可通过公司的服务热线400-611-2850和服务邮箱 service@100biotech.com,或者与您联系的百替医学服务人员,告知您的科研服务需求2、签订保密协议,洽谈具体服务内容。
在双方签订合作保密协议后,您可与百替医学科研服务咨询小组进行具体项目沟通;您和百替医学双方明确服务产品需求和具体项目要求;百替医学制作和提交项目实施方案和报价。3、双方签订合同,客户按合同支付费用。
双方对合同服务内容和价格无异议后,签订服务合同。您按合同约定支付费用,并提供必要的实验药品或样品(实验样品的寄送须采用特快专递形式邮寄,有低温要求的、固定要求的,按低温保存、固定防碎方法运输,以确保安全可靠)。4、项目实施,开始为客户提供科研咨询和技术服务。
百替医学按合同方案进行项目实施。项目实施过程中,百替医学项目经理按时与客户反馈及交流信息;百替医学开始为客户提供相关科研咨询和技术服务,并及时按合同将数据、材料、样本、模型等相关信息材料提供给客户。5、分析结果资料,整理提交数据。
百替医学技术团队分析整理数据,总结结论,将完整项目实施报告和数据、图片等相关信息提供给客户,同时根据合同处理相关的实验材料。项目报告内容将包括具体实验方法、步骤、所用试剂、仪器、数据、结果和结论等。6、项目完成,协商进一步合作。
项目完成,客户如有后续科研服务需求,双方协商进一步合作。

Cell Research | 北大分子医学研究所首次揭示脑膜淋巴管在抗肿瘤的关键作用
发布时间:2020-03-13 11:35 文章来源:未知 作者:百替生物
脑瘤属于最令人生畏的肿瘤之一,在中国的癌症发病率和死亡率位居前十位。遗憾的是,目前针对脑瘤的治疗手段非常有限,且疗效预后不好。近年来,以PD-1抗体为主导的肿瘤免疫疗法虽然为多种肿瘤治疗带来希望,但对于脑瘤却乏善可陈,一个重要原因是脑肿瘤引发的免疫反应非常有限。弄清机体免疫系统如何识别脑瘤抗原、找到增强免疫反应的有效方法,已成为抗脑瘤免疫疗法成功的关键所在。
另一方面,淋巴管系统在维持机体体液平衡和免疫监视中都发挥重要作用,但传统的观点认为中枢神经组织缺乏典型的淋巴管系统,加之有血脑屏障的存在,免疫系统缺少对大脑细胞癌变进行有效监控。
5年前,一项研究在小鼠和人硬脑膜内都发现了伴行于静脉窦分布的淋巴管道,并证明这种脑膜淋巴管能促进T细胞从脑脊液向颈部淋巴结迁移,进一步研究提示脑膜淋巴管与中枢神经系统炎症及神经退行性疾病的发生和发展密切相关。然而,人们对脑膜淋巴管在脑瘤免疫中的作用却所知甚少。
近日,一项发表在《Cell Research》(IF=17.848)的来自北京大学分子医学研究所罗金才团队的研究开创性地证明脑膜淋巴管可以通过促进免疫细胞迁移增强抗脑瘤的免疫反应,显著提升抗脑瘤免疫疗效,从而不仅揭示了脑膜淋巴管的一个全新的功能,而且也为脑瘤提供了一个很有潜力的治疗选择。
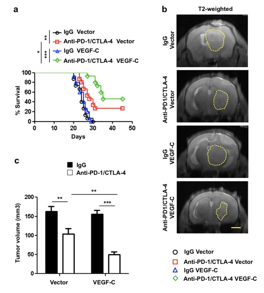
罗金才团队利用小鼠脑瘤模型,首先观察到脑瘤可以诱导明显的脑膜淋巴管重构和新生,并发现过表达血管内皮生长因子C(VEGF-C)能显著增强PD-1和CTLA-4抗体的抗肿瘤效果(图1)。
图1:脑膜淋巴管与抗脑瘤免疫。小鼠颅内移植肿瘤后,出血显著的脑膜淋巴管重塑与新生(左侧);过表达淋巴管内皮新生因子VEGF-C能显著增强PD-1和CTLA-4双抗体联合抗肿瘤效果(右侧)
有意思的是,2020年1月15日Nature在线发表了美国耶鲁大学Akiko Iwasaki教授、Jean-Leon Thomas教授及其合作者的脑瘤研究成果,从免疫治疗的角度,也报道了类似结论。因此,罗金才和Akiko Iwasaki两个课题组的独立研究,通过令人信服的证据,互相印证,首次揭示脑膜淋巴管在脑肿瘤免疫反应中所起的重要作用。
脑膜淋巴管的发现者,美国弗吉尼亚大学脑免疫与胶质细胞中心(Center for Brain Immunology and Glia)Jonathan Kipnis教授高度评价了这两项工作,指出这些研究不仅为提升抗脑肿瘤免疫疗法提供了崭新策略,也强化了脑膜淋巴管在调控T细胞应对脑组织抗原反应过程中的关键角色。
参考文献:
[1] Hu X., et al., Meningeal lymphatic vessels regulate brain tumor drainage and immunity. Cell Research. 2020.