服务热线
400-611-2850
百替医学是国内首家专注于医学科研咨询及技术服务的公司,专门为临床医生提供科研问题解决方案。
Phone: 400-611-2850
E-mail:: service@100biotech.com
或 在线留言 给我们
1、联系与咨询。
您可通过公司的服务热线400-611-2850和服务邮箱 service@100biotech.com,或者与您联系的百替医学服务人员,告知您的科研服务需求2、签订保密协议,洽谈具体服务内容。
在双方签订合作保密协议后,您可与百替医学科研服务咨询小组进行具体项目沟通;您和百替医学双方明确服务产品需求和具体项目要求;百替医学制作和提交项目实施方案和报价。3、双方签订合同,客户按合同支付费用。
双方对合同服务内容和价格无异议后,签订服务合同。您按合同约定支付费用,并提供必要的实验药品或样品(实验样品的寄送须采用特快专递形式邮寄,有低温要求的、固定要求的,按低温保存、固定防碎方法运输,以确保安全可靠)。4、项目实施,开始为客户提供科研咨询和技术服务。
百替医学按合同方案进行项目实施。项目实施过程中,百替医学项目经理按时与客户反馈及交流信息;百替医学开始为客户提供相关科研咨询和技术服务,并及时按合同将数据、材料、样本、模型等相关信息材料提供给客户。5、分析结果资料,整理提交数据。
百替医学技术团队分析整理数据,总结结论,将完整项目实施报告和数据、图片等相关信息提供给客户,同时根据合同处理相关的实验材料。项目报告内容将包括具体实验方法、步骤、所用试剂、仪器、数据、结果和结论等。6、项目完成,协商进一步合作。
项目完成,客户如有后续科研服务需求,双方协商进一步合作。

Mol Cancer | 最新研究揭示成纤维细胞外泌体与癌细胞铁死亡的关系
发布时间:2020-03-16 11:47 文章来源:未知 作者:百替生物
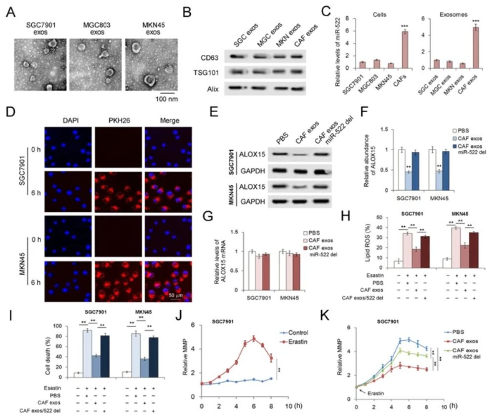
CAFs来源的外泌体miRNA调控ALOX15从而抑制GC细胞铁死亡
USP7促进hnRNPA1去泛素化使miR-522分选进入CAFs外泌体
之前已经有报道说hnRNPA家族与非编码RNA分选有关。为了进一步研究USP7,hnRNPA1和miR-522之间的内部联系,研究者构建了包含hnRNPA1或USP7编码序列以及两个基因的siR- NAs。质粒转染显著上调hnRNPA1和USP7的表达,而siRNA的转染导致这两个基因的表达显著降低,hnRNPA1或USP7的过表达促进了miR-522包装到外泌体中。然而,两个基因的敲除相对降低了exo-miR-522的水平。Rescue实验表明,过表达的hnRNPA1或USP7部分中和了各自的siRNA对exo-miR-522的影响。接下来,通过使用抗hnRNPA1抗体在免疫沉淀测定的产物中检测到USP7,反之亦然。这些结果表明,USP7使CAF中的hnRNPA1去泛素化,导致外泌体miR-522的分泌增加。
化疗毒性激活成纤维细胞USP7/hnRNPA1轴促进miR-522分泌,造成胃癌化疗耐受