服务热线
400-611-2850
百替医学是国内首家专注于医学科研咨询及技术服务的公司,专门为临床医生提供科研问题解决方案。
Phone: 400-611-2850
E-mail:: service@100biotech.com
或 在线留言 给我们
1、联系与咨询。
您可通过公司的服务热线400-611-2850和服务邮箱 service@100biotech.com,或者与您联系的百替医学服务人员,告知您的科研服务需求2、签订保密协议,洽谈具体服务内容。
在双方签订合作保密协议后,您可与百替医学科研服务咨询小组进行具体项目沟通;您和百替医学双方明确服务产品需求和具体项目要求;百替医学制作和提交项目实施方案和报价。3、双方签订合同,客户按合同支付费用。
双方对合同服务内容和价格无异议后,签订服务合同。您按合同约定支付费用,并提供必要的实验药品或样品(实验样品的寄送须采用特快专递形式邮寄,有低温要求的、固定要求的,按低温保存、固定防碎方法运输,以确保安全可靠)。4、项目实施,开始为客户提供科研咨询和技术服务。
百替医学按合同方案进行项目实施。项目实施过程中,百替医学项目经理按时与客户反馈及交流信息;百替医学开始为客户提供相关科研咨询和技术服务,并及时按合同将数据、材料、样本、模型等相关信息材料提供给客户。5、分析结果资料,整理提交数据。
百替医学技术团队分析整理数据,总结结论,将完整项目实施报告和数据、图片等相关信息提供给客户,同时根据合同处理相关的实验材料。项目报告内容将包括具体实验方法、步骤、所用试剂、仪器、数据、结果和结论等。6、项目完成,协商进一步合作。
项目完成,客户如有后续科研服务需求,双方协商进一步合作。

Cancer Letters ▏中南大学湘雅医院团队发现细胞外囊泡包裹的LMP1激活成纤维细胞促进鼻咽癌进展!
发布时间:2020-04-03 10:37 文章来源:未知 作者:百替生物
鼻咽癌(NPC)是我国南方常见的恶性头颈部肿瘤之一。EB病毒(Epstein-Barr virus, EBV)感染与鼻咽癌的发生发展密切相关。EBV编码的潜伏膜蛋白1 (LMP1)是一种完整的膜蛋白,在50 - 80%的鼻咽癌标本中都检测到这种蛋白,其作用类似于TNFR家族,从而激活NF-κB、MAPK / ERK 、PI3K / Akt和JNK通路。LMP1还通过影响细胞增殖、抗凋亡、细胞迁移、侵袭和血管生成,调控一些有助于鼻咽癌发育的细胞蛋白。
越来越多的研究表明,肿瘤的进展不仅可能依赖于肿瘤细胞本身,还可能受到周围基质细胞的影响。肿瘤相关的成纤维细胞(CAF)是肿瘤周围基质的主要细胞类型,其特征在于表达α平滑肌肌动蛋白(α-SMA)和成纤维细胞活化蛋白(FAP)。CAF部分源自骨髓来源的祖细胞,但主要源自周围组织中的正常成纤维细胞(NFs)。据报道,包括TGF-β、PDGF和PI3K在内的几种细胞内信号传导途径可通过重新编程NF-κB、ERK、AKT信号传导途径来调节CAF的活性。CAF还可以调节特定的微环境,可促进肿瘤的生长、侵袭、转移和治疗耐受。肿瘤细胞与CAF之间的通讯已得到广泛研究,然而在NPC中,肿瘤细胞激活成纤维细胞的潜在机制仍不清楚。
近日,一项发表在《Cancer Letter》的来自中南大学湘雅医院杨力芳课题组的研究发现细胞外囊泡包裹的LMP1通过NF-κB通路能激活正常纤维细胞转化为肿瘤相关纤维化细胞。这一过程进一步促进了成纤维细胞从氧化代谢向糖酵解的转变。因此,该研究揭示了EV包装LMP1激活的CAFs通过自噬和基质-肿瘤代谢耦合促进肿瘤细胞增殖、迁移和耐辐射的新机制。
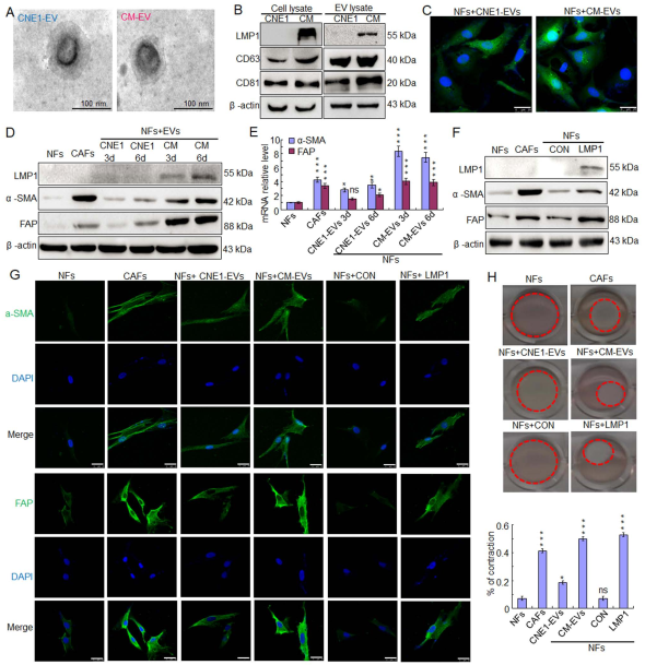
为了确定EV包装的LMP1的直接作用,研究者从条件培养基CNE1(lmp1阴性的鼻咽癌细胞系)和CNE1-LMP1 (稳定的lmp1整合细胞系)细胞中分离纯化EV,分离得到的EV表达了包括CD63和CD81在内的EV蛋白标志物,cm衍生的EV表达了显著的LMP1表达,数据也表明LMP1阳性的鼻咽癌细胞促进了EV的分泌。进一步研究发现EV包裹的LMP1可以有效地激活NFs到CAFs。又进一步发现EV包裹的LMP1激活NFs到CAFs是通过NF-κB p65通路。
图一:CM派生的EV中的 LMP1可激活NFs到CAFs
研究者随后进一步分析了EV包装LMP1激活NFs至CAFs后自噬和代谢状态的变化。结果显示,与CNE1来源的EVs治疗组相比,CM衍生的EVs治疗组LC3II、Atg5表达明显增强,p62表达降低。研究者还检测了肿瘤细胞的葡萄糖摄取和乳酸的产生,结果发现肿瘤细胞内的葡萄糖摄取和乳酸产生减少,线粒体活性增强,支持了反向Warburg效应。在此过程中,MCT4在CAFs中表达上调,MCT1在肿瘤细胞中表达上调。NF-κB p65通路在MCT4的调节中也扮演着重要的角色。与CAFs共培养可促进鼻咽癌细胞的增殖、迁移和耐辐射能力。EV包装的LMP1在体内通过激活CAFs促进肿瘤增殖和转移前生态位形成。
图二:EV包装的LMP1改变了肿瘤细胞的代谢状态
综上所述,该研究验证了EV包裹的LMP1激活了NFs到CAFs通过NF-κB p65信号通路,此外,CAFs的自噬和代谢状态的转变促进了肿瘤进展。阐明了肿瘤细胞与成纤维细胞相互作用促进鼻咽癌进展的分子机制。
参考文献:
1. Wu X. et al., Extracellular vesicle packaged LMP1-activated fibroblasts promote tumor progression via autophagy and stroma-tumor metabolism coupling. Cancer Letter. 2020.