服务热线
400-611-2850
百替医学是国内首家专注于医学科研咨询及技术服务的公司,专门为临床医生提供科研问题解决方案。
Phone: 400-611-2850
E-mail:: service@100biotech.com
或 在线留言 给我们
1、联系与咨询。
您可通过公司的服务热线400-611-2850和服务邮箱 service@100biotech.com,或者与您联系的百替医学服务人员,告知您的科研服务需求2、签订保密协议,洽谈具体服务内容。
在双方签订合作保密协议后,您可与百替医学科研服务咨询小组进行具体项目沟通;您和百替医学双方明确服务产品需求和具体项目要求;百替医学制作和提交项目实施方案和报价。3、双方签订合同,客户按合同支付费用。
双方对合同服务内容和价格无异议后,签订服务合同。您按合同约定支付费用,并提供必要的实验药品或样品(实验样品的寄送须采用特快专递形式邮寄,有低温要求的、固定要求的,按低温保存、固定防碎方法运输,以确保安全可靠)。4、项目实施,开始为客户提供科研咨询和技术服务。
百替医学按合同方案进行项目实施。项目实施过程中,百替医学项目经理按时与客户反馈及交流信息;百替医学开始为客户提供相关科研咨询和技术服务,并及时按合同将数据、材料、样本、模型等相关信息材料提供给客户。5、分析结果资料,整理提交数据。
百替医学技术团队分析整理数据,总结结论,将完整项目实施报告和数据、图片等相关信息提供给客户,同时根据合同处理相关的实验材料。项目报告内容将包括具体实验方法、步骤、所用试剂、仪器、数据、结果和结论等。6、项目完成,协商进一步合作。
项目完成,客户如有后续科研服务需求,双方协商进一步合作。

Molecular Cancer | circFNDC3B编码蛋白可抑制结肠癌!
发布时间:2020-04-13 11:14 文章来源:未知 作者:百替生物
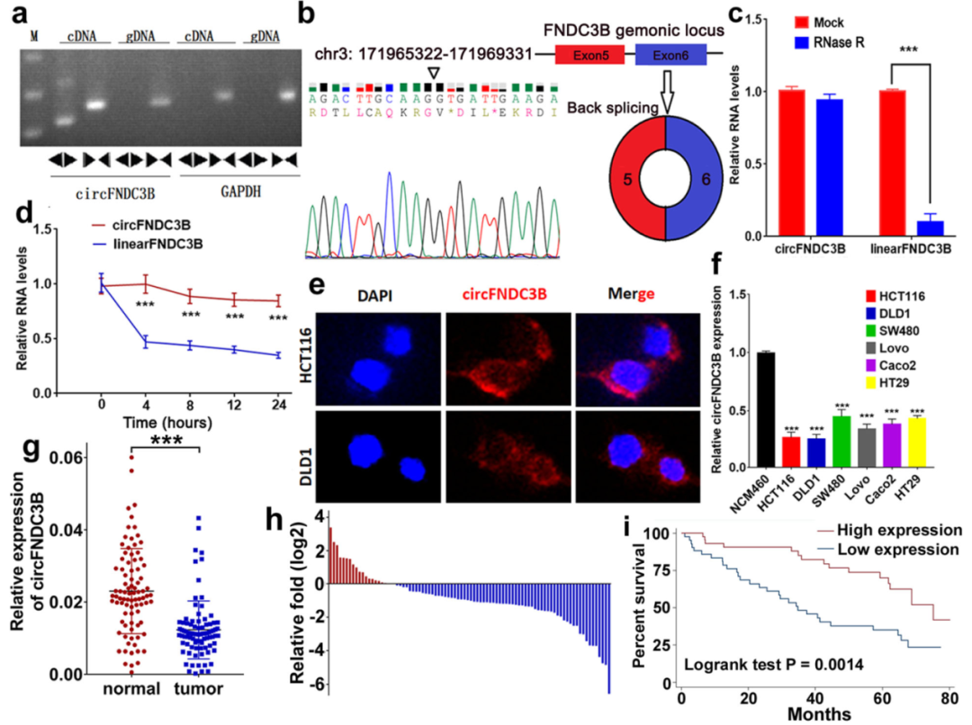
结肠癌中circFNDC3B的发现和鉴定
图1 结肠癌中circFNDC3B的发现和鉴定
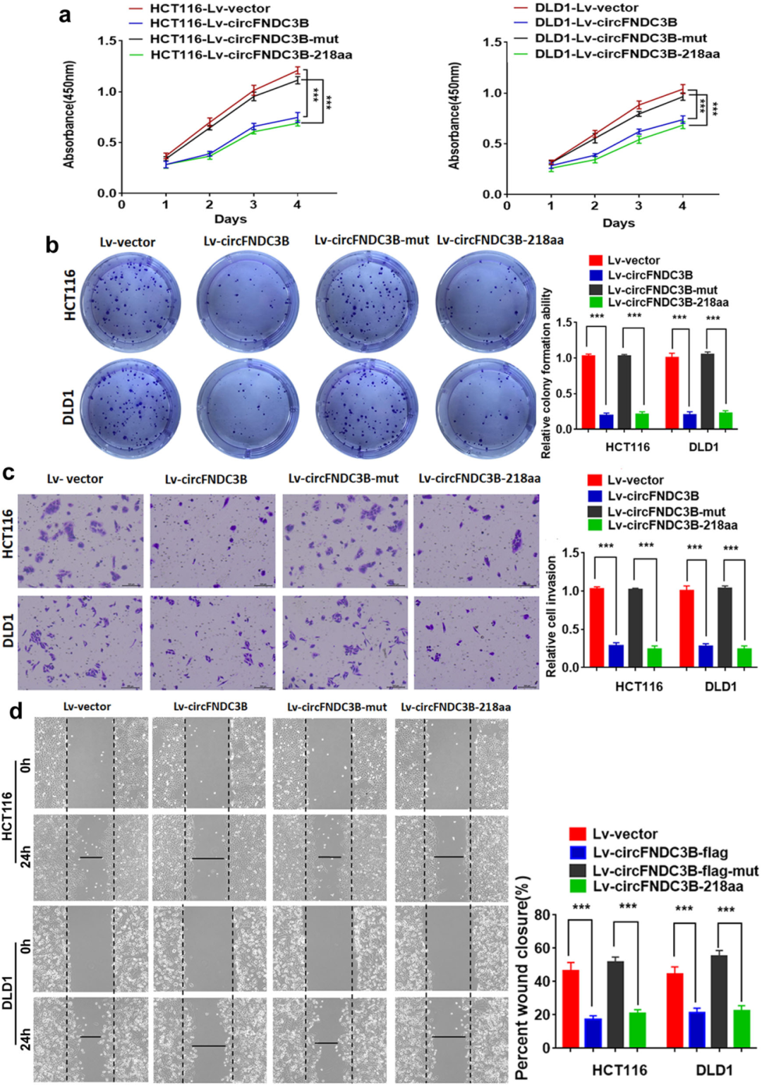
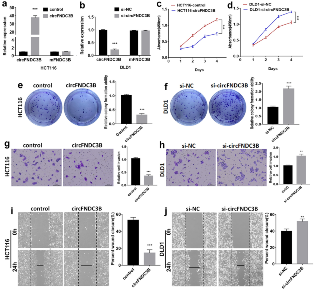
circFNDC3B抑制细胞增殖和迁移侵袭
图2 circFNDC3B抑制细胞增殖和迁移侵袭
circFND3B编码蛋白鉴定
序列分析表明circFNDC3B存在一个大于一圈的ORF。circFNDC3B长度526nt,这个一圈多的ORF总长度657nt,预测的蛋白序列有218aa。序列比对的结果显示这个218aa的序列的N端有一段不同于FNDC3B母基因蛋白的独有序列。ORF的上游有一段序列可能有IRES的功能,荧光素酶报告基因的验证证明了这一段的确具有IRES功能。
为验证circFNDC3B的翻译产物,作者构建了四个载体进行验证分析:
(1)Lv-vector:慢病毒空载体。
(2)Lv-circFNDC3B-flag:将Flag序列融合至预测ORF中。融合位置为ORF的中间,避免了这种ORF占了一圈多的情况下在N端或C端融合导致的插入Flag序列对ORF的改变过大的问题。本文的Flag融合位置设计在93位氨基酸后面,该位置避开了ORF终止密码子的位置(circFNDC3B-218aa的终止密码子与91和92位的氨基酸有序列交叠)。
(3)Lv-circFNDC3B-flag-mut:Flag序列融合至ORF中,但其实密码子突变为ACG。
(4)Lv-circFNDC3B-218aa:直接表达线性的circFNDC3B-218aa ORF,C端融合Flag序列。
四种病毒载体感染细胞后,有circFNDC3B的载体显著增加了circRNA的表达水平,但所有的载体对FNDC3B母基因的影响都非常低。WB实验验证了circFNDC3B-218aa的翻译产物,用了两种抗体检测:一个是anti-Flag的抗体,验证了融合Flag后的circFNDC3B-218aa表达,起始密码子突变后这个条带消失。另一个是anti-FNDC3B的一种商业化抗体,也可以识别circFNDC3B-218aa,这种商业化抗体也检测到了Flag融合后的蛋白条带,同时在病毒载体表达产物不能准确翻译circFNDC3B-218aa的两组中也有很弱的条带出现,可能是细胞内源circFNDC3B-218aa产物的条带。最后,作者从IP产物的蛋白质谱中找到了具有circFNDC3B-218aa特有氨基酸序列的蛋白质谱峰。
图3 circFNDC3B编码蛋白鉴定
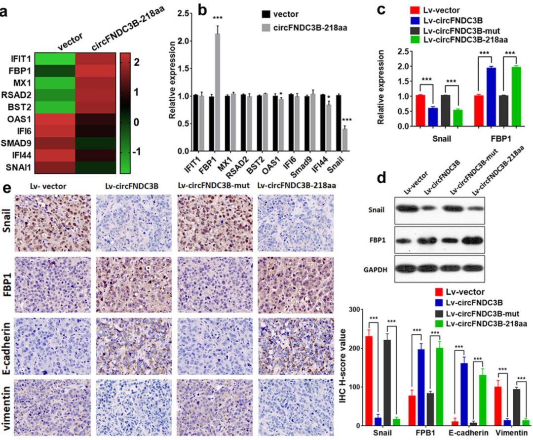
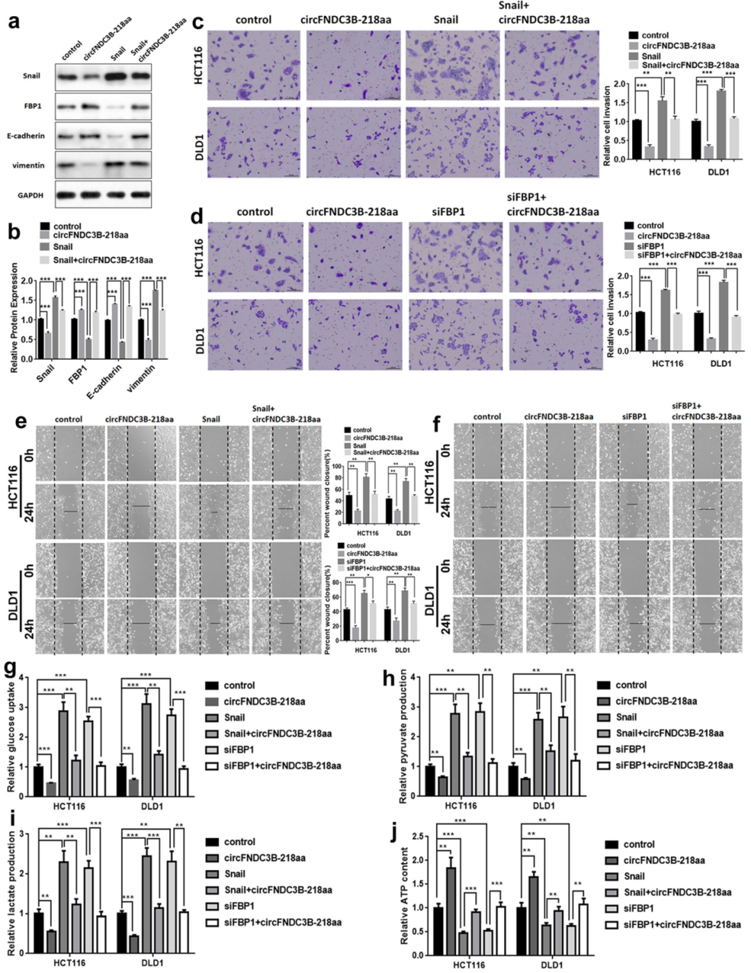
circFNDC3B功能机制研究
图4 circFNDC3B编码蛋白而非RNA发挥功能
图5 circFNDC3B-218aa体内抑制肿瘤生长
参考文献:
1. Pan, Z., et al., A novel protein encoded by circFNDC3B inhibits tumor progression and EMT through regulating Snail in colon cancer. Mol Cancer. 2020.